来源:腾讯网 2023年1月14日
春节期间
越秀区少年儿童图书馆将开展
一系列“年味阅读”活动
红色立体研学成果、阅读会
剪纸、年画、新春电影鉴赏
丰富的活动形式
精彩的活动内容
将和小读者一起
在阅读中寻找浓厚年味
过个红红火火文化年
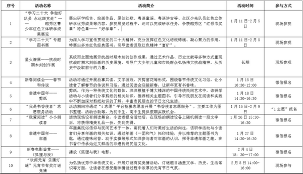
【越秀区青少年红色立体研学成果展览】
全区少先队员
红色立体研学优秀成果
您都能在这里看到

【星火燎原——抗战时期木刻创作展】
系统而全面地展示
抗战时期木刻的创作成果

【故事共读、文字游戏、齐剪窗花】
充满年味的书香活动
就在1月15日的新春阅读会

识别下方二维码
“码”上报名
活动不断,快乐不停
一起来越秀区少年儿童图书馆
读“年味”吧

报名方式
进入“广州市越秀区图书馆”
活动地点
越秀区少年儿童图书馆
地址:广州市越秀区沿江西路149号
开放时间
周二至周五10:30-17:30
周六、周日、寒暑假9:30-17:30
逢周一闭馆
节假日开放时间另行通知
咨询电话:37602280
温馨提示
1、请参与活动读者提前15分钟到活动现场签到集中,请勿迟到。
2、请遵守活动场馆防疫相关要求。参与活动请全程佩戴口罩。请参与者注意交通安全,遵守交通规则,爱护文物、公物,遵守文物保护法。
3、读者参与活动,视为已同意主办方将活动照片用于活动信息配图、线上线下展览、宣传册等公益用途。
4、越秀区图书馆保留对本次活动的最终解释权。